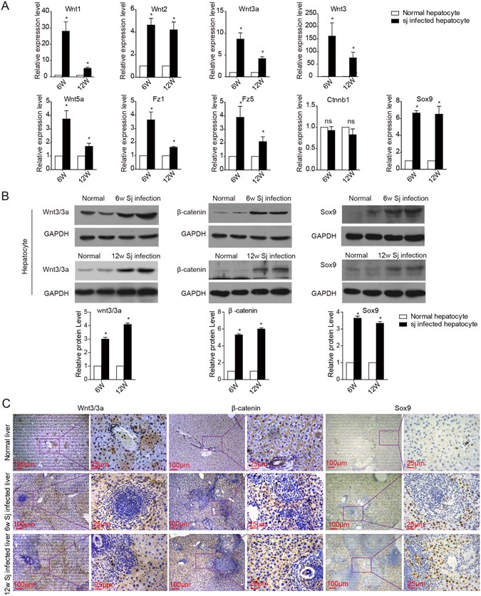
Figure 1

S. japonicum infection accelerates the expression of Wnt signalling-related molecules in hepatocytes. Primary hepatocytes were isolated from normal mice and mice after 6 and 12 weeks of S. japonicum infection. (A) Real-time PCR analysis of Wnt1, Wnt2, Wnt3, Wnt3a (canonical molecules), and Wnt5a (noncanonical); Fz1 and Fz5 (receptors of Wnt); and the Wnt signalling target genes β-catenin and Sox9. (B) The expression of Wnt3/3a, β-catenin, and Sox9 was detected by western blotting 6 or 12 weeks after infection. (C) Liver sections were immunohistochemically stained for Wnt3/3a, β-catenin, and Sox9. Sj, S. japonicum. Scale bar, 100 μm (left) and 25 μm (right). Data represent the mean ± SEM; n = 5 (*P < 0.05). ns, no significance.