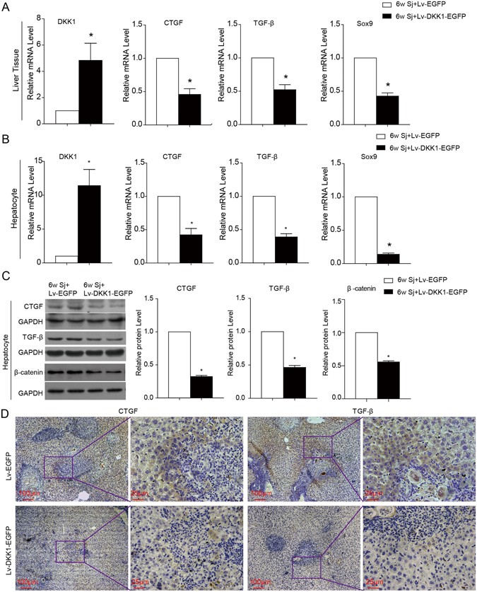
Figure 5

Dkk1 transduction inhibits the expression of CTGF and TGF-β in hepatocytes. The liver tissues (A) and hepatocytes (B) were harvested to detect the mRNA expression of CTGF, TGF-β and Sox9 by real-time PCR after Lv treatment for two weeks. (C) Protein expression of pro-fibrotic growth factors (CTGF, TGF-β) and β-catenin in hepatocytes was detected by western blotting. (D) The expression of pro-fibrotic growth factors (CTGF and TGF-β) in the liver was detected by immunohistochemical staining. Sj, S. japonicum. Scale bar, 100 μm (left) and 25 μm (right). Data represent the mean ± SEM; n = 5 (*P < 0.05).