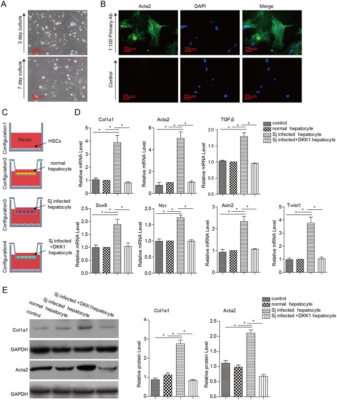
Figure 6

Primary hepatocytes isolated from S. japonicum-infected mice accelerate the activation of HSCs relying on Wnt signalling. The primary hepatocytes that were freshly isolated from normal mice and S. japonicum-infected mice with or without Lv-DKK1-EGFP administration were co-cultured with primary HSCs that had been cultured for 36 hours. (A) Phase contrast microscopic pictures of primary HSCs after 3 and 7 days of culture. (B) Immunofluorescence staining for α-SMA in isolated HSCs after 10 days of culture. (C) Pictures showing the pattern of the four-variable co-culture systems. (D) mRNA expression of Col1a1, α-SMA/Acta2 and TGF-β, as well as Wnt targets (Axin2, Myc, Sox9 and Twist1), was analysed after co-culture for 36 hours with hepatocytes by real-time PCR. (E) The protein expression of Col1a1 and α-SMA/Acta2 was analysed after co-culture for 36 hours with hepatocytes by western blotting. Scale bar, 50 μm (A) and 25 μm (B). Data represent the mean ± SEM; n = 3 (*P < 0.05).