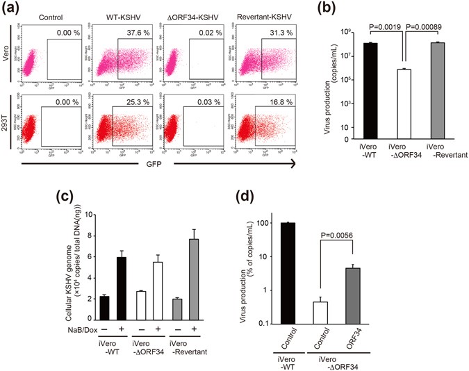
Figure 2

ORF34 is essential for virus production but not DNA replication of KSHV. (a) The effects of ORF34 deficiency on recombinant KSHV production. Each iVero cell line (iVero-WT, iVero-ΔORF34, or iVero-Revertant) were treated with Dox and NaB to induce the lytic-cycle and viral production, and cultured media was harvested after 96 h. Viral precipitates were inoculated onto cells (Vero and 293T) and infection with each KSHV was carried out for 48 h. GFP positive cells were analyzed by flow-cytometer to determine the infectivity of the recombinant viruses. The forward scatter/side scatter plots and gates of Fig. 2a are shown in Supplementary Fig. S2. (b) Virus production in iVero-WT, iVero-ΔORF34, iVero-Revertant. Each iVero cell line was cultured for 48 h with medium containing of NaB and Dox. KSHV DNA were purified from capsidated KSHV virions in culture supernatants, and KSHV genome copies were determined by real-time PCR. (c) KSHV DNA replication in iVero-WT, iVero-ΔORF34, and iVero-Revertant cells. The iVero cells were cultured for 48 h with medium containing of NaB and Dox. Cellular genome containing KSHV genome DNA were purified from each cell lines. KSHV genome copies were determined by real-time PCR and normalized by the total DNA amount. (d) Rescue of virus production in iVero-ΔORF34 cells by exogenous ORF34 expression. The iVero-WT or iVero-ΔORF34 cells were transfected with control plasmid or ORF34 plasmids. After 2 days, transfected cells were cultured with NaB and Dox-containing medium for 3 days, and culture supernatant containing virus was harvested. The KSHV genome was quantified by real-time PCR. (b–d) Three or four independent samples were evaluated by real-time PCR. The error bars indicate standard deviations.