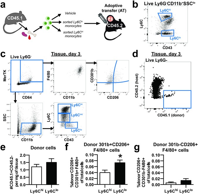
Figure 4

Adoptively transferred non-classical Ly6Clo monocytes differentiate into CD206+ macrophages within inflamed peri-implant tissue. (a) CD45.1+ Ly6Chi or Ly6Clo monocytes sorted from pooled bone marrow, blood, and spleen were adoptively transferred by i.v. injection to CD45.2+ mice at the time of DWC surgery. (b) Monocytes were sorted based on CD11b+SSCloLy6G-expression and Ly6ChiCD43lo expression or Ly6CloCD43hi expression. (c) Macrophage subpopulations in dorsal tissue at 3 days post injury were immunophenotyped as MerTK+CD64+ or F4/80+CD11b+ and characterized for CD301b and CD206 surface expression. Monocyte subpopulations in dorsal tissue were immunophenotyped as CD11b+SSClo and characterized for Ly6C and CD43 surface expression. (d) Donor-derived cells were identified in dorsal tissue 3 days post-injury as CD45.1+CD45.2−. (e) Total donor cells per milligram of tissue in mice receiving Ly6Chi or Ly6Clo monocytes. (f) Frequency of donor-derived CD301b+CD206+ macrophages (CD11b+F4/80+) in mice receiving adoptive transfer Ly6Clo monocytes compared to mice receiving Ly6Chi monocytes. (g) Frequency of donor-derived CD301b−CD206+ macrophages (CD11b+F4/80+). Data presented as mean ± S.E.M. Statistical analyses were performed using two-tailed t-tests *p < 0.05, n = 5–6 animals per group.