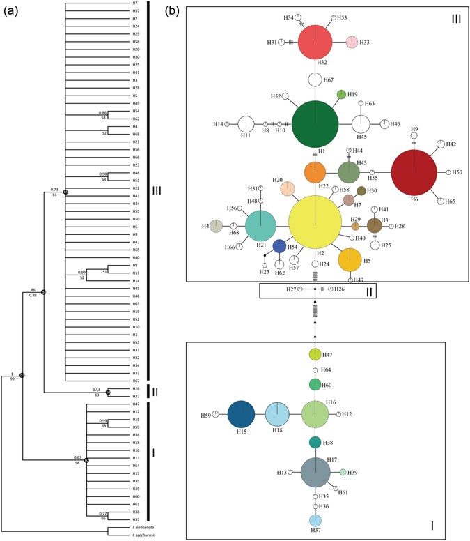
Figure 4

The evolutionary relationships among Pgk1 haplotypes of Indigofera bungeana complex. (a) NJ phylogenetic tree of the 68 Pgk1 haplotypes. Numbers above/below branches represent Bayesian posterior probabilities/NJ support values. (b) Maximun parsimony network. The size of circles corresponds to the frequency of each haplotype and black dots represent missing haplotypes (not sampled or extincted). Lineages (I, II, III) and clades (b1, b2, b3, b4, b5) correspond to the lineages and clades in Table 1 and Supplementary Table S1.