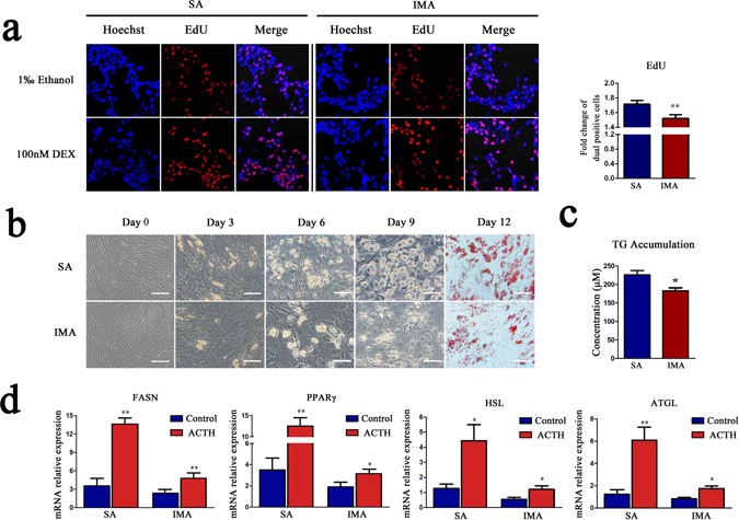
Figure 1

IMA was less sensitive to GCs than SA. (a) The EdU assay of SA and IMA pre-adipocytes. The porcine SA and IMA pre-adipocytes were treated with 1‰ ethanol or 100 nM DEX for 3 days, then the proliferating nuclei were stained red with EdU, the nuclei of all cells were stained blue with Hoechst for 2 hours. Three random pictures per group from confocal microscopy were used to count the cell numbers of EdU positive cells and Hoechst positive cells, and the ratio of the EdU positive cells to Hoechst positive cells was calculated in each picture. Data are shown as the mean ± SEM, n = 3 per group, *P < 0.05. (b) The differentiation of SA and IMA pre-adipocytes after induced with DEX. Cells were induced to differentiation by 2.5 μM DEX, and imaged by inverted microscope. Scale bar = 100 μm. (c) Triglyceride accumulation in SA and IMA treated as (b) was detected on day 9. Data are shown as the mean ± SEM, n = 3 per group, *P < 0.05. (d) mRNA expression of lipid metabolism genes in SA and IMA tissues of sows injected with 1 U/kg ACTH (n = 6) or equivalent volume saline (n = 6) intravenously per day for a total 9 days were detected. *Means significant differences between control and ACTH groups, *P < 0.05, **P < 0.01.