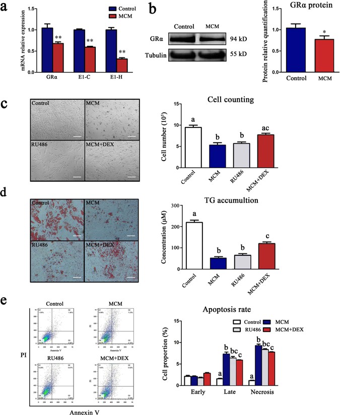
Figure 4

Skeletal muscle conditioned medium inhibited the adipogenesis by reducing GRα expression. The subcutaneous pre-adipocytes were cultured with skeletal muscle conditioned medium (MCM) or ordinary medium for 3 days, then the cells were collected for RNA, protein isolation and flow cytometry assay. (a) The mRNA expression of GRα and E1-C, E1-H was detected by RT-qPCR, n = 6 per group. (b) Expression of GRα protein was detected by Western blot (left) and displayed as column charts after quantification (right), n = 3 per group, *P < 0.05. (c) The effects of MCM on the proliferation of pre-adipocytes were detected by cell imaging (left) and cell counting (right). Cells were cultured with normal culture medium, MCM medium, normal culture medium with 100 nM RU486, or 100 nM DEX + MCM medium respectively, n = 6 per group. The different lowercases mean significant difference (One-way ANOVO, P < 0.05) within the columns, and the same lowercase means no significant difference (One-way ANOVO, P > 0.05), the same below. (d) The effects of MCM on the pre-adipocytes differentiation. After reaching confluence, pre-adipocytes were induced to differentiation for 12 days, then the Oil-red O staining (left) and TG assay (right) were conducted. n = 3 per group. (e) The effects of MCM on the apoptosis of pre-adipocytes were detected by flow cytometry (left) and displayed as column charts after quantification (right), n = 3 per group.