Figure 4
From: Single cell imaging and quantification of TDP-43 and α-synuclein intercellular propagation

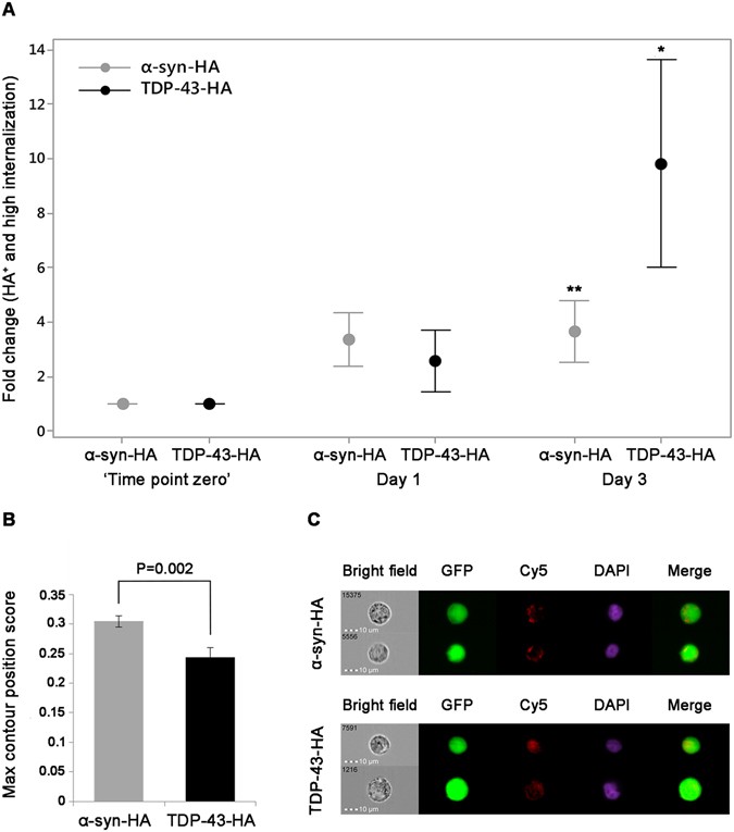
Quantification of transmission events and localization analysis of the HA-tagged α-synuclein and TDP-43 in GFP-expressing ‘recipient’ cells. (A) Quantification of transmission events over time presented as fold change ratio compared to the corresponding ‘time point zero’ (P = *0.03**0.005 each compared to ‘time point zero’). (B) Mean value of the intracellular localization score calculated using the Max Contour Position score (see Materials and Methods for details). (C) Representative images of HA-tagged α-synuclein and TDP-43. DAPI staining pinpoints to the nucleus and facilitates identifying the localization of the Cy5 staining. In each series of experiments n = 8 biological repeats, each comprising 100,000 cells.