Figure 3
From: Chemically different non-thermal plasmas target distinct cell death pathways

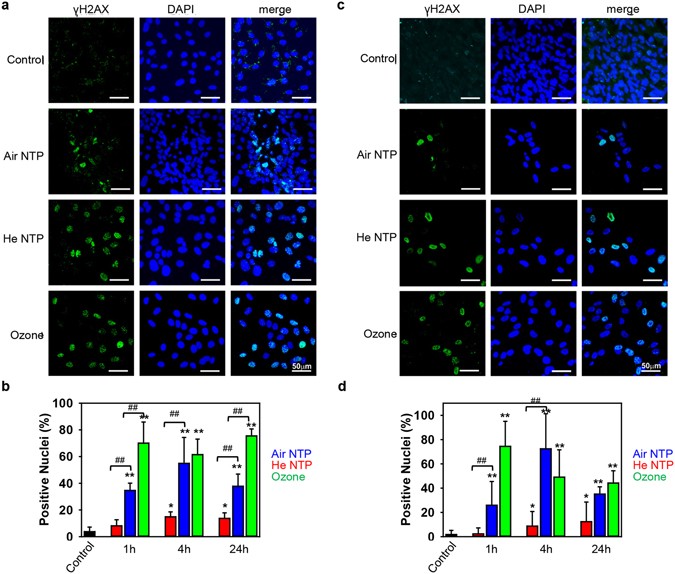
Induction of DNA damage by different NTPs and ozone. (a) 3T3 fibroblasts and (c) MSCs were treated with air, helium NTPs or ozone for 30 s, then 4 h after treatment cells were assessed by immunofluorescence utilizing an antibody to γ-H2AX (green) and nuclei (blue). (b) 3T3 fibroblasts and (d) MSCs treated with air, helium NTPs or ozone for 30 s. Cell were stained for nuclei (blue), and phosphorylated form of γ-H2AX (green) 1, 4 and 24 h post-treatment. Labeled cells were then imaged using epi-fluorescent microscopy. Quantitative analysis was carried out by counting the number of immunoreactive cells as the percentage of the total number of viable cells, as determined by DAPI staining. Image was processed and quantified with ImageJ software (NIH, Bethesda, MD, USA). Scale bar 50 µm. *P < 0.05 **P < 0.01 versus controls, ## P < 0.01, mean ± SEM, n = 3.