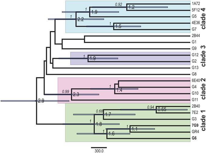
Figure 1

Genealogy of the 21 isolates representative of genomic variation within the S. meliloti GR4-type population. The maximum clade credibility tree was estimated with BEAST 225, from the alignment (Supplementary Data 1) of concatenated genes carrying SNPs from the chromosome, pSymB and pSymA replicons (280,068 nts) of all isolates, as previously determined within the GR4-type population22. Node bars indicate the 95% credibility intervals (95% HPD) for node age, and posterior probabilities (>0.5) are indicated (in italics) on the branches. The estimated node ages (indicating the branching time in thousands of years ago) and the phylogenetically supported clades are indicated. Isolates carrying the GID are indicated in bold typeface.