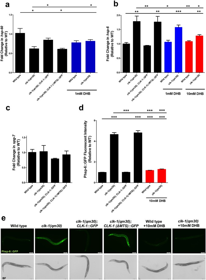
Figure 6
From: A single biochemical activity underlies the pleiotropy of the aging-related protein CLK-1

Changes in gene expression in clk-1 mutants can be rescued by the expression of CLK-1::GFP or by 2,4-DHB treatment. (a,b) The mRNA level of UPRmt genes was examined in day 1 adult worms by quantitative real-time PCR. Results were normalized to mRNA levels in wild type. clk-1(qm30) worms showed altered expressions of hsp-60 and hsp-6. The expression of CLK-1::GFP, but not CLK-1(ΔMTS)::GFP, rescues the transcript levels of hsp-60 and hsp-6 in clk-1 mutants. The same rescuing effect can be achieved by treating clk-1 mutants with 2,4-DHB. (c) The spg-7 mRNA levels were the same for the all genotypes that we examined. (d,e) Quantification of GFP intensity from Phsp-6::GFP. Values are expressed as fold change in GFP fluorescence intensities relative to the GFP fluorescence intensity of the Phsp-6::GFP reporter in the wild type background. The treatment of 2,4-DHB decreased the reporter expression in clk-1 mutants, while it had only a small effect on the control strains. Error bars indicate S.E.M. (n ≥ 30 animals). *p < 0.05, **p < 0.01, ***p < 0.001. Scale bar: 100 µm.