Figure 2
From: The Hsp90 machinery facilitates the transport of diphtheria toxin into human cells

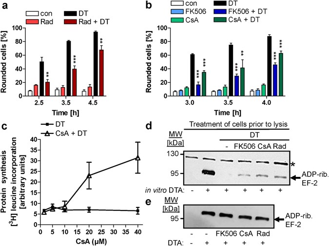
Pharmacological inhibition of Hsp90, Cyps or FKBPs delays intoxication of cells with DT. (a) Effect of Rad on intoxication of with DT. HeLa cells were pre-incubated (30 min, 37 °C) with Rad (20 µM) to inhibit Hsp90 or left untreated for control (con). DT (3.4 nM) was added and the DT-induced cell-rounding monitored over time. For control, cells were incubated with Rad alone. The percentages of rounded cells were determined from pictures (Supplementary Fig. 4a) and given as mean ± SD (n = 3). Significance was tested between cells treated with DT in the absence (black bars) and presence of Rad (dark red bars) using Student’s t-test (**p < 0.01, ***p < 0.001). (b) The comparable experiment was performed with CsA (10 µM) and FK506 (10 µM). Representative pictures in Supplementary Fig. 4b. (c) Effect of CsA on the DT-mediated inhibition of protein biosynthesis in CHO-K1 cells. Cells were incubated for 30 min at 37 °C with the indicated concentrations of CsA or without CsA for control. DT (3.4 nM) was added, cells were further incubated, and after 2 h, the medium was replaced by L-leucine-free medium supplemented with [3H]-leucine. After an additional h cells were lysed and proteins precipitated by 10% trichloroacetic acid for measuring the amount of incorporated [3H]-leucine by scintillation counting (mean ± SD; n = 2). (d) ADP-ribosylation status of EF-2 in HeLa cells treated with DT in the presence or absence of Rad, CsA and FK506. HeLa cells were pre-incubated for 30 min with Rad (20 µM), CsA (20 µM) or FK506 (10 µM) or left untreated. DT (3.4 nM) was added and cells were incubated for 2 h. For control, cells were incubated without DT. Cells were lysed and equal protein amounts incubated for 30 min at 37 °C with biotin-NAD+ (10 µM) and DTA (300 ng). Biotinylated (i.e. ADP-ribosylated) proteins were detected by Western blotting with streptavidin-peroxidase to analyze the ADP-ribosylation of EF-2. The asterisk indicates a cell protein that confirms comparable protein loading. The Western blot panel was cropped for presentation purposes only. (e) Effect of Rad, CsA and FK506 on DTA activity in vitro. HeLa protein (10 µg) was treated (30 min, 37 °C) with either Rad (20 µM), CsA (20 µM) or FK506 (10 µM) or left untreated. DTA (100 ng) and biotin-NAD+ (10 µM) were added and ADP-ribosylated EF-2 detected as before. The Western blot panel was cropped for presentation purposes only.