Figure 4
From: Frequent GU wobble pairings reduce translation efficiency in Plasmodium falciparum

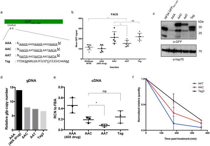
The GU wobble context of asparagine repeats cause reduction of translation. (a) Schematic representation of sequences using mostly AAC or AAT codon that mimic simple asparagine repeats found in P. falciparum genome. AAT insert corresponds to the natural codon frequency used in the genome. AAA serves as negative control, since no protein harbors 24-lysine repeat. Tag insertion is a positive control with totally unbiased codon usage. All sequences were inserted between residue 8 and 9 of GFPnon wob, avoiding any secondary structure of the GFP. (b) Mean GFP signal from NF54 culture transfected with the insertion constructs. AAT insertion causes reduction in GFP signal compared to AAC and Tag insertion (n = 6, mean ± s.d.). (c) Western blot analysis on the transfectants with the insertion constructs using antibodies against GFP and Pfhsp70 as loading control. Both AAC and AAT insertion gave the same protein products, but more protein products were detected with AAC insertion. Full-length blots are shown also as supplementary figure. (d) qPCR analysis was performed to determine the relative copy number of gfp gene against the single copy fructose biphosphate aldolase gene. No difference in gfp copy number between transfectants with AAC and AAT insertion. (e) Relative copy number of gfp transcript against fructose biphosphate aldolase transcript in cDNA of different transfectants (n = 3, mean ± s.d.). AAT transfectant has lower equilibrium gfp transcript level compared to AAC and Tag transfectants. (f) Transfectants were treated with 20 ug/ml actinomycin D to block transcription, and the change of the relative gfp transcript number against pan 28S rRNA was determined at 180 and 360 minutes after actinomycin D addition. The relative quantity was normalized against time point 0 correspondingly (n = 3, mean ± s.d.). AAT insertion specifically causes more rapid decay.