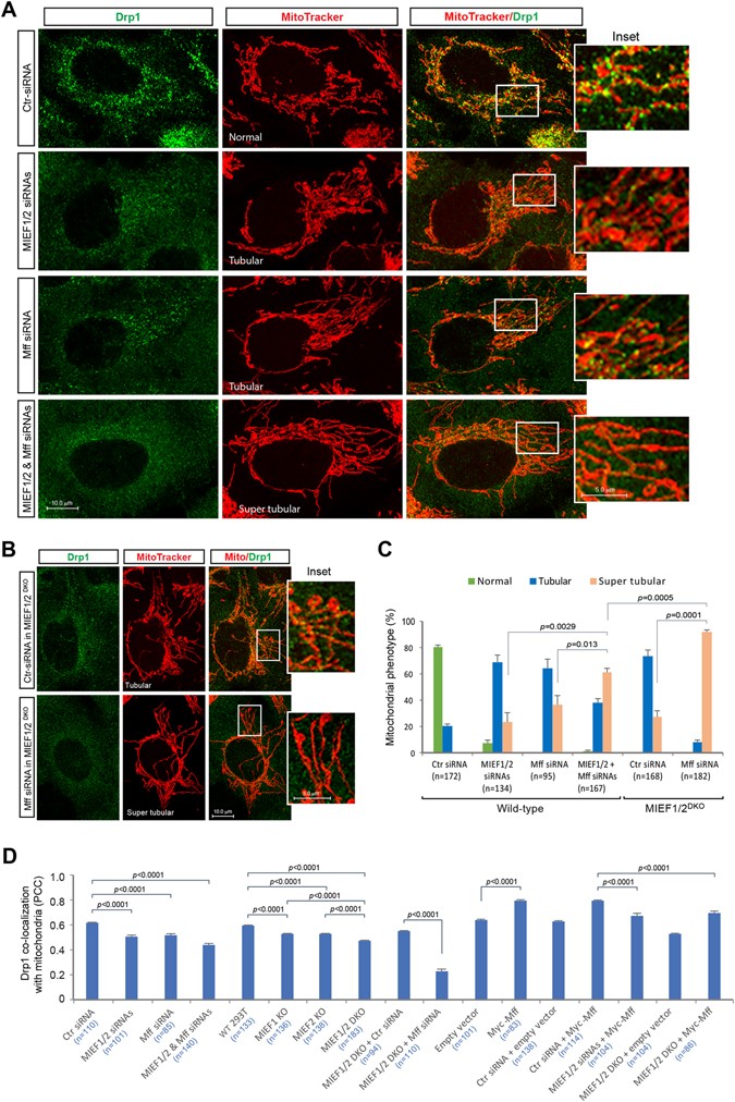
Figure 3

Triple ablation of MIEF1/2 and Mff significantly reduces the distribution of Drp1 on mitochondria, and results in a severe mitochondrial fusion phenotype. (A) Effects of triple knockdown of MIEF1/2 and Mff by siRNAs on mitochondrial shape and Drp1 distribution on mitochondria. Confocal images of mitochondrial morphology and Drp1 distribution in 293T cells treated with control siRNA, MIEF1/2 siRNAs, Mff siRNA, and MIEF1/2 siRNAs plus Mff siRNA, and stained with MitoTracker (red) followed by immunostaining with anti-Drp1 (green) antibody. Percentages (mean ± SEM) of cells with indicated mitochondrial morphologies are summarized in (C), and quantitative co-localization of Drp1 with mitochondria in different conditions is summarized in (D). (B) Effects of Mff knockdown by siRNA on mitochondrial shape and Drp1 distribution on mitochondria in the absence of MIEFs. Confocal images of mitochondrial morphology and Drp1 distribution in MIEF1/2 DKO 293T cells treated with control siRNA or Mff siRNA, and stained as in (A). Quantitative co-localization of Drp1 with mitochondria is summarized in (D). (C) Percentages (mean ± SEM) of cells with indicated mitochondrial morphology in wild-type and MIEF1/2 DKO 293T cells transfected with indicated siRNAs in three independent experiments (≥30 cells were analyzed per experiment). Here the tubular morphology of mitochondria is indicated as moderate (tubular) or “super tubular”. The latter cells display extensively long mitochondria. Total cell numbers (n) used for statistical analysis by the Student’s t-test are indicated in each condition. (D) Quantitative co-localization of endogenous Drp1 with mitochondria was analyzed using the Pearson’s correlation coefficient (PCC) (mean ± SEM) in different conditions as indicated. Each set of data is based on three independent experiments. Total cell numbers (n) used for statistical analysis are indicated for each condition.