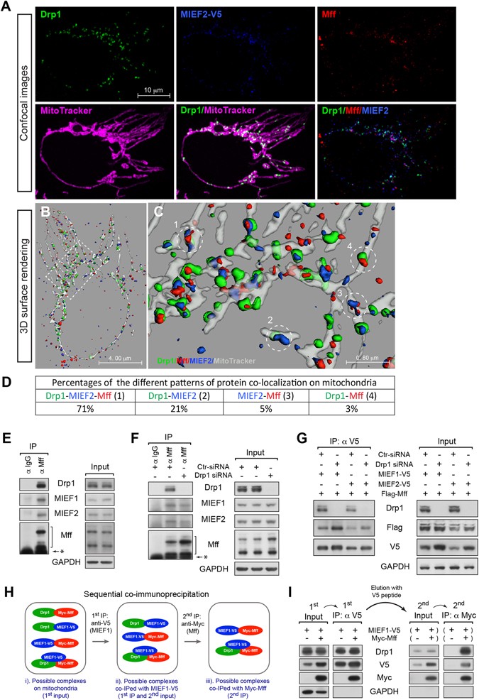
Figure 5

MIEF and Mff interact and form a trimeric complex with Drp1 on the mitochondrial surface. (A) Confocal images of 293T cells with stable expression of MIEF2-V5, stained with MitoTracker (red), followed by immunofluorescence staining with anti-V5 for MIEF2 (blue), anti-Drp1 (green) and anti-Mff (red) antibodies. (B) Surface rendered three-dimensional reconstructions of the cell as shown in (A). The MIEF2 (blue), Drp1 (green) and Mff (red) proteins, as well as mitochondria (gray) are indicated. (C) A high magnification view of the boxed area in (B) shows the different patterns of protein co-localization on mitochondria, including Drp1-MIEF2-Mff (1), Drp1-MIEF2 (2), MIEF2-Mff (3) and Drp1-Mff (4) as indicated by numbers. (D) Percentages of the different protein co-localization patterns on mitochondria as observed in (C). The data were obtained from 3D surface rendering images of mitochondria in two cells. (E) Mff interacts with MIEF1, MIEF2 and Drp1 at endogenous levels. Lysates from 293T cells were used for co-IP with either goat normal IgG or goat anti-Mff antibody followed by immunoblotting with indicated antibodies. *Represents protein G. (F) Knockdown of Drp1 does not affect the endogenous MIEF-Mff association. 293T cells were treated with either control or Drp1 siRNA. Cell lysates were used for co-IP with either goat normal IgG or goat anti-Mff antibody followed by immunoblotting with indicated antibodies. *Represents protein G. (G) Knockdown of Drp1 does not affect the exogenous MIEF-Mff interaction. 293T cells were transfected with control or Drp1 siRNA, and then co-transfected with Flag-Mff and either MIEF1-V5 or MIEF2-V5 plasmids. Cell lysates were used for co-IP with anti-V5 beads followed by immunoblotting with indicated antibodies. (H) Outline of sequential co-immunoprecipitation (co-IP) experiments designed in (I) to determine whether a trimeric Drp1-MIEF-Mff complex existed on mitochondria in cells. (I) MIEF, Mff and Drp1 interact in a trimeric protein complex. 293T cells were co-transfected with MIEF1-V5 and Myc-Mff. Cell lysates were used for sequential co-IP: the first (1st) co-IP was performed with anti-V5 beads, and then MIEF1-V5 and its associated proteins were eluted with V5 peptide and used for a second (2nd) co-IP with anti-Myc beads. The 1st and 2nd rounds of co-IPed proteins were analyzed by immunoblotting with indicated antibodies.