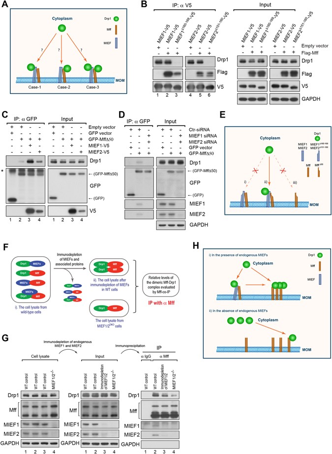
Figure 6

MIEF acts as an adaptor linking Drp1 and Mff in a trimeric Drp1-MIEF-Mff complex. (A) A schematic diagram for three possible Drp1 assembly modes in a trimeric Drp1-MIEF-Mff complex on mitochondria. Case-1: Drp1 binds only to MIEF; Case-2: Drp1 binds only to Mff; Case-3: Drp1 binds to both MIEF and Mff. MOM: mitochondrial outer membrane. (B) Drp1 is unable to bind Mff in the Drp1-MIEF-Mff complex. 293T cells were co-transfected with indicated plasmids. MIEF1Δ160–169 and MIEF2Δ151–160 represent Drp1 binding-deficient MIEF mutants. Cell lysates were used for co-IP with anti-V5 beads followed by immunoblotting with indicated antibodies. (C) Drp1 interacts with MIEF in the trimeric Drp1-MIEF-Mff complex. 293T cells were co-transfected with empty vector and GFP vector, or with GFP-Mff∆50 (a Drp1 binding-deficient Mff mutant) together with empty vector, MIEF1-V5 or MIEF2-V5 plasmid as indicated. Cell lysates were used for co-IP with anti-GFP beads followed by immunoblotting with indicated antibodies. *Represents IgG heavy chain. (D) Drp1 is brought to the Mff∆50-associated complex via endogenous MIEF. 293T cells were treated with control, or MIEF1 plus MIEF2 siRNAs, and then transfected with GFP-vector or with GFP-Mff∆50 plasmid as indicated. Cell lysates were used for co-IP with anti-GFP beads followed by immunoblotting with indicated antibodies. (E) Schematic diagram for illustrating the experimental results obtained in (B–D). These results demonstrated that MIEFs act as adapters linking Drp1 and Mff together in a trimeric Drp1-MIEF-Mff complex. (i) represents the results in (B); (ii) represents the results in (C); (iii) represents the results in (D). MOM: mitochondrial outer membrane. (F) A schematic diagram to illustrate the strategy of the experiment performed in (G). To compare the levels of the dimeric Mff-Drp1 complex in the presence (i.e. in wild-type cells) and absence (i.e. in MIEF1/2 DKO cells) of endogenous MIEFs by co-IP. In wild-type cells MIEFs and MIEFs-associated proteins complexes (including the trimeric Drp1-MIEF-Mff complex) must be removed from the cell lysate by immunoprecipitation with anti- MIEF1 and MIEF2 antibodies before co-IP with Mff, and then Mff co-IP is performed in parallel with the cell lysate from MIEF1/2 DKO cells as illustrated. (G) Absence of endogenous MIEFs markedly reduced levels of the dimeric Mff-Drp1 complex. Left panel: Western blots of cell lysates from wild-type and MIEF1/2 DKO 293T cells as indicated. Middle panel: Western blots from the resulting supernatants (Input) after immunodepletion of endogenous MIEFs (see lane 3). For this immunodepletion, the cell lysate from wild-type 293T cells (lane 3) was incubated with Dynabeads® protein G conjugated with rabbit MIEF1- and MIEF2-specific antibodies (lane 3) and other cell lysates were incubated with Dynabeads® protein G conjugated with rabbit normal IgG as control (lanes 1, 2 and 4). Right panel: Western blots for co-IPs with Dynabeads® protein G conjugated with goat normal IgG or goat anti-Mff antibody followed by immunoblotting with indicated antibodies. Lane 1: negative control; Lane 2: positive control; Lane 3: wild-type cells after immunodepletion of MIEFs complexes; Lane 4: MIEF1/2 DKO cells. (H) A schematic diagram illustrating the levels of the dimeric Mff-Drp1 complex in wild-type (i) and MIEF1/2 DKO cells (ii) (i.e. in the presence and absence of endogenous MIEFs) from data presented in (G). MOM: mitochondrial outer membrane.