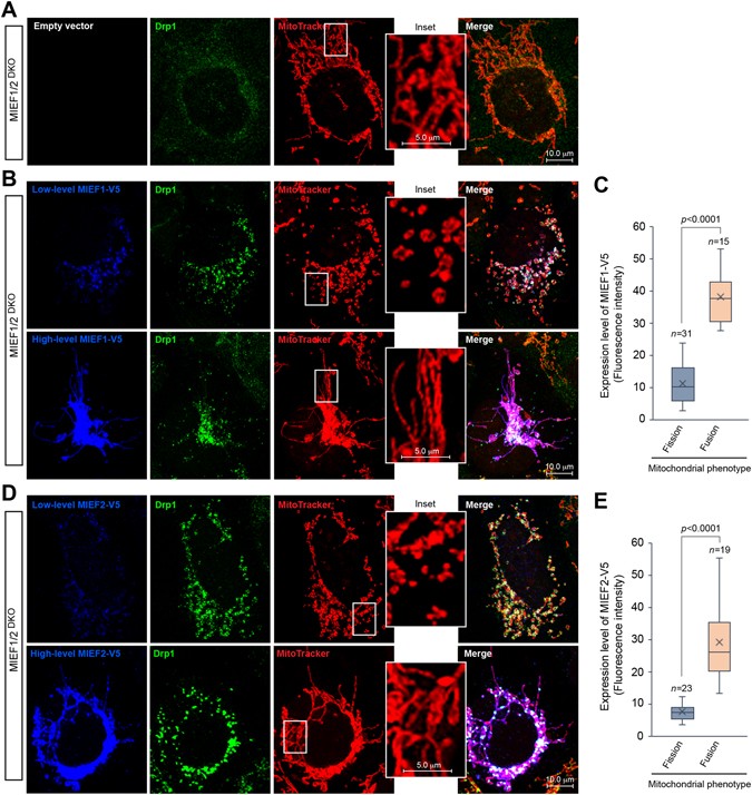
Figure 7

Different levels of MIEFs positively or negatively regulate mitochondrial fission. (A) Confocal images of mitochondrial morphology and Drp1 distribution in MIEF1/2 DKO 293T cells transfected with empty vector as control. (B,D) Confocal images of mitochondrial morphology and Drp1 distribution in MIEF1/2 DKO 293T cells transfected with MIEF1-V5 (B) or MIEF2-V5 (D) plasmid, stained with MitoTracker (red) followed by immunostaining with anti-Drp1 (green) and anti-V5 (blue) antibodies. Insets represent a magnified view of the respective boxed areas. (C,E) Box plots showing protein levels of MIEF1-V5 or MIEF2-V5 relative to the mitochondrial fission and fusion phenotypes. Expression levels of exogenous MIEF1-V5 (C) and MIEF2-V5 (E) in sets of cells as indicated showing either a mitochondrial fission or fusion phenotype were measured as immunofluorescence intensity using the Leica confocal microscopy software and shown by the box-plot analyses. The p-value represents the result from the Student’s t-test analysis.