Figure 4
From: A bacterial ABC transporter enables import of mammalian host glycosaminoglycans

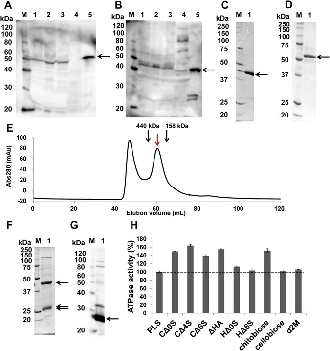
Expression and characterization of binding protein-dependent ABC transporter. SDS-PAGE followed by immunoblotting using anti-Smon0123 antibodies (A) and anti-SpyUGL antibodies (B). S. moniliformis cells grown in liquid nutrient medium (100 μl) in the presence or absence of GAG (hyaluronan or chondroitin sulfate (C) were collected at OD600 = 0.37 by centrifugation. The cells were lysed with SDS, and the resultant cell lysates were subjected to immunoblotting for detection of Smon0123 (solute-binding protein) and Smon0127 (UGL) encoded in the GAG genetic cluster. Lane M, protein standards with molecular masses of 120, 100, 80, 60, 50, 40, 30, and 20 kDa used for immunoblotting; lane 1, S. moniliformis cells in the absence of GAG; lane 2, S. moniliformis cells in the presence of hyaluronan; lane 3, S. moniliformis cells in the presence of chondroitin sulfate C; lane 4, E. coli cells in the absence of GAG; lane 5, positive control [purified Smon0123 (A) and SagUGL (B)]. (C) and (D) SDS-PAGE followed by staining with Coomassie Brilliant Blue (CBB). Lane M, protein standards with molecular masses of 250, 150, 100, 75, 50, 37, 25, and 20 kDa for CBB staining; lane 1, purified Smon0127 (C) and Smon0123 (D). (E) Elution profile of Smon0121-Smon0122(10xHis)/Smon0120-Smon0120 via gel filtration chromatography. Left and right-sided peaks show an aggregate and a tetramer, respectively. Volumes required for elution of the standard ferritin (440 kDa) and aldolase (158 kDa) are indicated by black arrows. (F) SDS-PAGE followed by CBB staining. Lane M, protein standards with molecular masses of 250, 150, 100, 75, 50, 37, 25, and 20 kDa; lane 1, purified Smon0121-Smon0122(10xHis)/Smon0120-Smon0120. (G) Immunoblotting using anti-histidine tag antibodies. Lane M, protein standards with molecular masses of 120, 100, 80, 60, 50, 40, 30, and 20 kDa; lane 1, purified Smon0121-Smon0122(10xHis)/Smon0120-Smon0120. (H) ATPase activity of the Smon0121-Smon0122(10xHis)/Smon0120-Smon0120 in liposomes in the presence or absence of various disaccharides. PLS, proteoliposome without disaccharides; chitobiose, N,N′-diacetylchitobiose; d2M, unsaturated alginate disaccharide. The ATPase activity in PLS was considered 100%. Each data represents the average of triplicate individual experiments (means ± standard errors of the means).