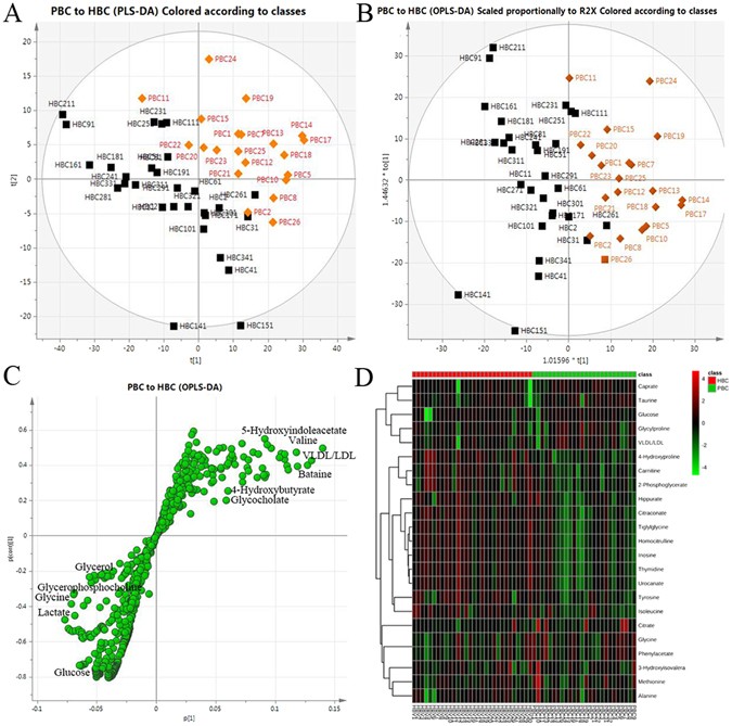
Figure 2

The serum PCA score plot (A), OPLS-DA (B), S-plot (C) and heat map (D) used to classify the PBC and HBC patients obtained a satisfactory validation. A total of 25 metabolites were analyzed, and the results indicated that the PBC and HBC patients could be separated based on these metabolites.