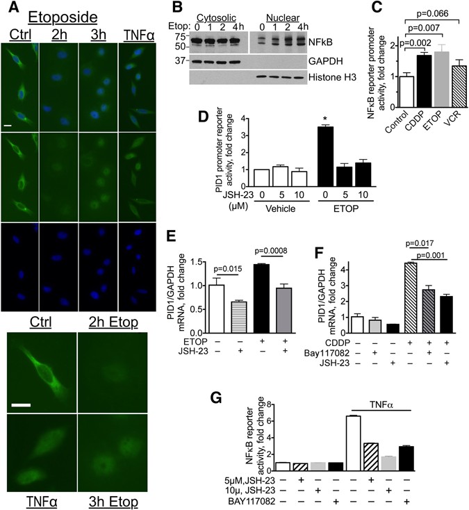
Figure 4

Chemotherapy induces nuclear translocation of NFκB and increases activity of a NFκB promoter reporter; Chemotherapy-induced increase in PID1 mRNA is mitigated by NFκB inhibitors. (A) Anti-NFκB/DAPI immunocytochemistry of LN229 cells treated with etoposide (10 µg/ml) in serum-free medium for the indicated times. TNFα (150 ng/ml, 2 hrs) served as positive control. Upper panels shows fields with several representative cells. Lower panels show magnification of a representative cell from each of these fields. Scale bars are 20 µm. (B) Western blots (cropped) of cytosolic and nuclear fractions of LN229 GBM cells (2.5 × 106 cells in 10 cm plate) treated with etoposide (20 µg/ml) for the indicated times. Nuclear fraction lanes were loaded with 5x more cell-equivalents compared to cytosolic fractions and required longer exposure to compensate for the lower nuclear NFκB amount. (C) LN229 GBM cells were transfected for 24 hrs with Renilla luciferase NFκB promoter reporter and Firefly luciferase control reporter and then incubated 24 hrs with cisplatin (5 µg/ml; (C), etoposide (10 µg/ml; (E) or vincristine (50 ng/ml; V). Reporter activity was measured after 24 hr incubation. Cisplatin p = 0.007 (n = 3), etoposide p = 0.002 (n = 3), vincristine p = 0.016 (n = 2). (D) LN229 transfected 24 hrs with Renilla pLightSwitch-PID1 promoter reporter or pLightSwitch control, along with pGL3P firefly luciferase were incubated for additional 24 hrs with etoposide (10 µg/ml) in presence of vehicle or JSH-23 (5 µM or 10 µM) in duplicate samples before measuring reporter activity. PID1 promoter reporter activity is depicted as fold change, normalized to 1 in controls. Control vs. etoposide p = 0.0026; etoposide vs. etoposide + JSH-23 (5 µM) p = 0.011, etoposide vs. etoposide + JSH-23 (10 µM) p = 0.013. (E,F) LN229 GBM (E) and UW228 medulloblastoma (F) cells were incubated 24 hrs with etoposide (10 µg/ml) or cisplatin (10 µg/ml) in presence of vehicle control or NFκB inhibitors JSH-23 (5 µM) or Bay117082 (1 µM). PID1 and GAPDH mRNA were measured by qRT-PCR. (G) Activity of NFκB inhibitors was confirmed in 293 T cells transiently transfected (18 hrs) with the NFκB-SEAP reporter plasmid that were then treated with the NFκB inhibitors JSH-23 (5 µM or 10 µM) or Bay117082 (1 µM) or vehicle, and an hour later, with TNFα (20 ng/ml) or vehicle to activate NFκB. Twenty four hours after addition of TNFα or vehicle the medium was analyzed for secreted alkaline phosphatase activity. n = 3 experiments, bars are means ± SD.