Figure 3

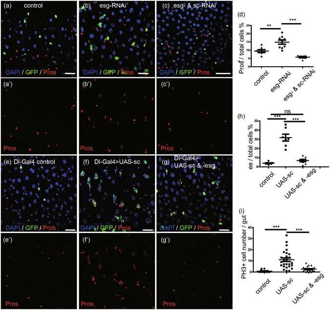
Esg and Sc acts in parallel to regulate ee cell specification. (a–c) Knocking down sc rescues the increase of ee cell number caused by esg knockdown. Dl-Gal4 drives expression of GFP alone (control), esg-RNAi, and esg- & sc-RNAi at 29 °C for 3 days. Samples were stained with DAPI (blue), GFP (green), and Pros (red). Scale bars 20 μm. (d) Quantification of ee cells in images from control (a), esg-RNAi lines (b), and esg- & sc-RNAi lines (c). Students’ t test, **(p = 0.0046), ***(p < 0.0001). (e–g) Esg overexpression rescues the clustered ee cell phenotype caused by Sc overexpression. UAS-GFP alone (control), UAS-sc, and UAS-sc & -esg were driven by Dl-Gal4 at 29 °C for 2 days. Samples were stained with DAPI (blue), GFP (green), and Pros (red). Scale bars 20 μm. (h) Quantification of ee cells in images (e,f,g). Students’ t test, ***(p < 0.0001), ns (no significance, p = 0.0711). (i) Quantification of PH3+ cell number in whole midguts. Students’ t test, ***(p < 0.0001).