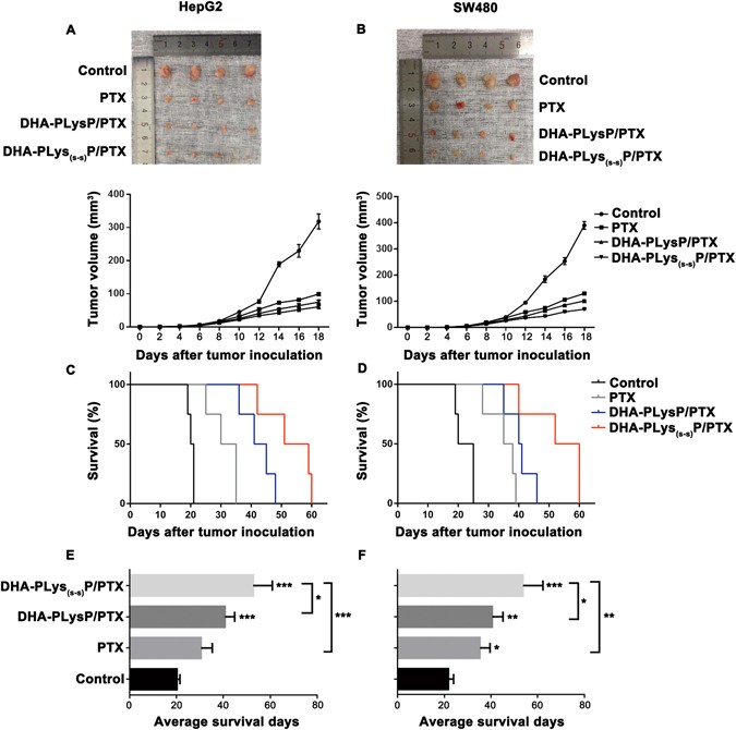
Figure 5

Effects of free PTX, DHA-PLysP/PTX and DHA-PLys(s-s)P/PTX micelles on HepG2- and SW480-bearing nude mice. Thirty-two female nude mice were implanted s.c. with 1 × 106 HepG2 or SW480 cells. Approximately 5 days after the implantation, these tumor-bearing nude mice were i.v. treated with different PTX formulations every three days for total five times. (A,B) On day 18, 16 tumors from different treatment groups were excised (n = 4). The tumor sizes were measured with a digital caliper every two days. (C,D) Mice survival was monitored regularly. Log-rank test (n = 4). (E,F) The average tumor volumes were analyzed (n = 4). *p < 0.05, **p < 0.01, ***p < 0.001.