Figure 2
From: COX-1/PGE2/EP4 alleviates mucosal injury by upregulating β-arr1-mediated Akt signaling in colitis

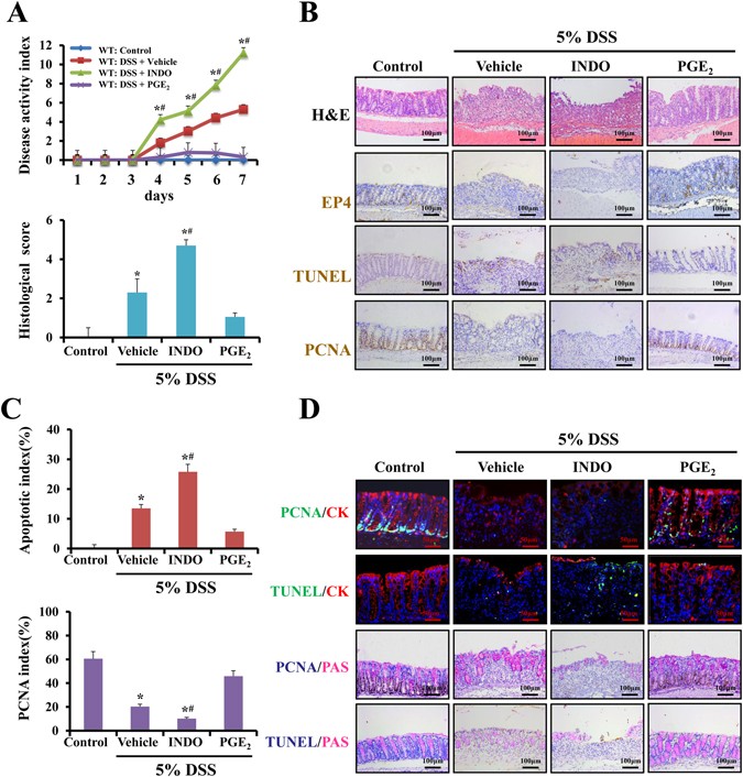
PGE2/EP4 alleviates mucosal injury in colitis. (A) The disease activity index was determined at the indicated time points as described in the Methods. Histological damage after DSS treatment for 7 days was scored after H&E staining as described in the Methods. *P < 0.05 compared with control group mice. # P < 0.05 versus vehicle group (n = 4 in each group). (B) Representative photomicrographs of H&E staining, TUNEL staining (brown, ×200), immunostaining of EP4 (brown, ×200) and PCNA (brown, ×200) in colonic sections of WT littermates in the indicated group. (n = 4 in each group). (C) The apoptotic index was measured by quantifying TUNEL signals in 100 random fields per section. The percentage of PCNA-positive cells is represented graphically. Values are expressed as the mean ± SD. n = 6 in each group, * P < 0.05 versus control mice, # P < 0.05 versus vehicle group. (D) Double stain for PAS and PCNA and PAS and TUNEL in four groups. PAS for goblet cells is pink (×200). Immunostaining of PCNA and TUNEL are shown in brown. Double immunofluorescence stain for cytokeratin and PCNA, cytokeratin and TUNEL in the indicated group (×400).Nuclei are stained with DAPI in blue. Localization of PCNA and TUNEL are visualized in green and cytokeratin is stained in red. The merging positive signals of PCNA or TUNEL and cytokeratin are visualized in yellow. (n = 4 in each group).