Figure 3
From: COX-1/PGE2/EP4 alleviates mucosal injury by upregulating β-arr1-mediated Akt signaling in colitis

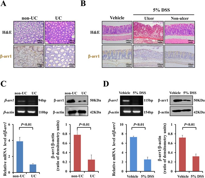
β-arr1 is downregulated in active colitis. (A) Immunostaining of β-arr1 in human colonic mucosa in the healthy volunteer group and UC group (brown, ×200). (n = 4 in each group). (B) Immunostaining of β-arr1 in mouse colonic mucosa in the control group, and ulcer sections and non-ulcer sections in the DSS group (brown, ×200). (n = 6 in each group). (C) The expression of intestinal mucosal β-arr1 mRNA and protein was evaluated in human colonic mucosa in the healthy volunteer group and UC group using real-time PCR and western blotting. Values are expressed as the mean ± SD. (n = 6 in each group). *P < 0.01 versus control group. (D) The expression of intestinal mucosal β-arr1 mRNA and protein was evaluated in the mouse colonic mucosa in the control group and DSS group using real-time PCR and western blotting. Values are expressed as the mean ± SD. (n = 6 in each group). *P < 0.01 versus vehicle mice. DSS: dextran sulfate sodium; Non-UC: healthy volunteers; UC: ulcerative colitis.