Figure 5
From: COX-1/PGE2/EP4 alleviates mucosal injury by upregulating β-arr1-mediated Akt signaling in colitis

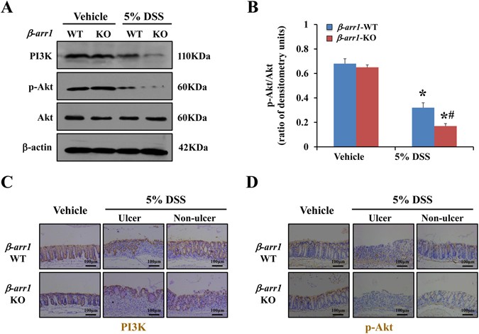
β-arr1 actives PI3K/Akt signaling in colitis. (A) Western blot of PI3K, p-Akt and Akt in colonic mucosa of β-arr1 WT and KO mice with or without DSS treatment at the indicated time points. All western blot images are representative images from five independent experiments, and β-actin was used as a loading control. (B) Quantitative analysis of p-Akt/Akt as measured by densitometry scanning of Western blots. Values are expressed as the mean ± SD of five independent experiments, *P < 0.05 versus vehicle group, # P < 0.05 versus β-arr1 KO mice after 5% DSS treatment. (C) Immunohistochemical staining for PI3K in colonic sections of β-arr1 WT and KO mice in the control group, and the ulcer section and non-ulcer section in the DSS group (brown, ×200, n = 4 per group). (D) Immunohistochemical staining for p-Akt in colonic sections of β-arr1 WT and KO mice in the control group, and the ulcer section and non-ulcer section in the DSS group (brown, ×200, n = 4 per group).