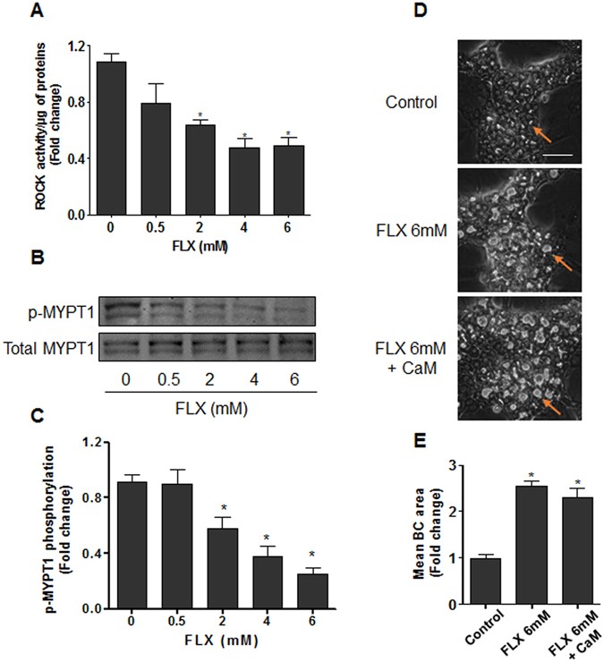
Figure 3

Alteration of ROCK activity and MYPT1 phosphorylation by FLX. (A) HepaRG cells were treated with FLX (0–6 mM) for 4 h, then ROCK activity was assessed using a ROCK activity assay Kit (Millipore, catalogue CSA001). (B) Representative western blots of p-MYPT1/total MYPT1 after 4 h FLX (0–6 mM) treatment. The displayed blots were cropped and the original full-length gels are included in the supplementary information. (C) Quantification of MYPT1 phosphorylation using ImageJ 1.48 software. (D) Representative phase-contrast images of HepaRG cells treated with 6 mM FLX alone or combined with 5 µM CaM, a MLCK activator. Orange arrows indicate BC (bar = 50 µm). (E) Quantification of BC area after 4 h using ImageJ 1.48 software. Data were expressed relative to those of the untreated cells arbitrary set at a value of 1. They represent the means ± SEM of 3 independent experiments. *p < 0.05 compared with that of controls.