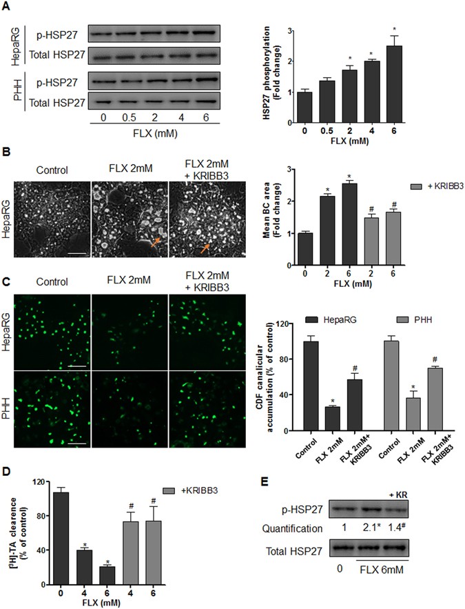
Figure 4

Involvement of HSP27 in FLX-induced effects. (A) Representative western blots of the p-HSP27/total HSP27 forms after 2h-treatment with FLX (0–6 mM) in HepaRG cells and PHH. Quantification of HSP27 phosphorylation in HepaRG cells using ImageJ 1.48 software. The displayed blots were cropped and the original full-length gels are included in the supplementary information. (B) Representative phase-contrast images of HepaRG cells treated with 2 mM FLX alone or combined with 0.5 µM KRIBB3 after 2 h. Quantification of BC area using ImageJ 1.48 software. Orange arrows indicate BC (bar = 50 μm). (C) CDF efflux in HepaRG hepatocytes and PHH treated with 2 mM FLX alone or combined with 0.5 µM KRIBB3 compared to untreated cells. Quantification of CDF accumulation in BC of HepaRG hepatocytes and PHH after 2 h treatment with 2 mM FLX ± 0.5 µM KRIBB3 using ImageJ 1.48 software. (D) [3H]-TA clearance in HepaRG cells treated with 4 or 6 mM FLX alone or co-treated with 0.5 µM KRIBB3 for 2 h. (E) Representative western blots of p-HSP27/total HSP27 forms after 2 h-treatment with 6 mM FLX ± 0.5 µM KRIBB3 (KR). Data were expressed relative to those of untreated cells arbitrarily set at 1 or 100%. They represent the means ± SEM of 3 independent experiments. *p < 0.05 compared with that of untreated cells, #p < 0.05 compared with that of cultures treated with FLX alone.