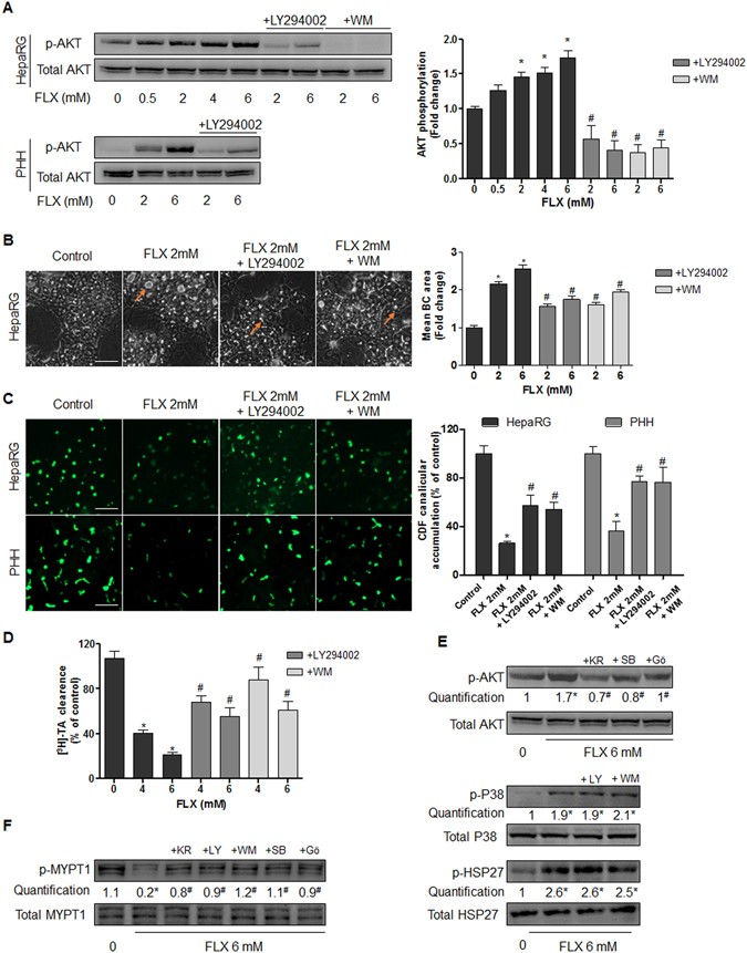
Figure 7

Involvement of PI3K/AKT pathway in FLX-induced effects. (A) Representative western blots of p-AKT/total AKT forms after 2h-treatment with FLX (0–6 mM) alone or combined with the PI3K inhibitors LY294002 (10 µM) or WM (0.25 µM) in HepaRG cells and PHH. Quantification of p-AKT in HepaRG cells using ImageJ 1.48 software. (B) Representative phase-contrast images of HepaRG cells treated for 2 h with 2 mM FLX alone or combined with 10 µM LY294002 or 0.25 µM WM. Quantification of BC area using ImageJ 1.48 software. Orange arrows indicating BC deformation (bar = 50 μm). (C) CDF efflux in HepaRG hepatocytes and PHH treated for 2 h with 2 mM FLX alone or combined with 10 µM LY294002 or 0.25 µM WM. Quantification of CDF accumulation in BC of HepaRG hepatocytes and PHH, using ImageJ 1.48 software. (D) [3H]-TA clearance in HepaRG cells treated with 4 or 6 mM FLX alone or co-treated with 10 µM Y294002 or 0.25 µM WM for 2 h. (E) Representative western blots of p-AKT/total AKT forms after 2 h treatment with 6 mM FLX alone or combined with 0.5 µM HSP27 inhibitor (KRIBB3; KR), 10 µM P38 inhibitor (SB203580; SB), and 20 µM PKC inhibitor (Gö6976; Gö). Representative western blots of p-P38/total P38 and p-HSP27/total HSP27 after 2 h treatment with 6 mM FLX alone or combined with the PI3K inhibitors 10 µM LY294002 (LY) or 0.25 µM WM. (F) Representative western blots of p-MYPT1/total MYPT1 after 4 h treatment with 6 mM FLX alone or combined with KR, LY, WM, SB or Gö. The displayed blots were cropped and the original full-length gels are included in the supplementary information. Data were expressed relative to those of untreated cells arbitrarily set at 1 or 100%. They represent the means ± SEM of 3 independent experiments. *p < 0.05 compared with that of untreated cells, #p < 0.05 compared with that of cultures treated with FLX alone.