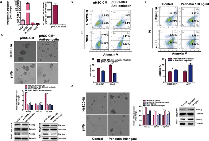
Figure 2

POSTN in the HSC-CM modulated the stemness of post heat-exposed residual HCC cells. (a) POSTN mRNA in HSC cells (LX-2, pHSCs) and HCC cells (MHCC97H, Huh7) was determined by quantitative RT-PCR. The concentration of POSTN in the HSC-CM were measured by ELISA assay. (b,c) Decreased spheroid formation ability and expression of Nanog, CD133 and EpCAM, and increased apoptosis to cisplatin in residual MHCC97H and Huh7 cells were observed after the removal of POSTN in the HSC-CM using POSTN-neutralizing antibody. (d,e) Supplement with 100 ng/ml recombinant POSTN increased the expression of Nanog, CD133 and EpCAM, and induced chemoresistances to cisplatin in the heat-exposed residual MHCC97H and Huh7 cells. **P < 0.01; *P < 0.05.