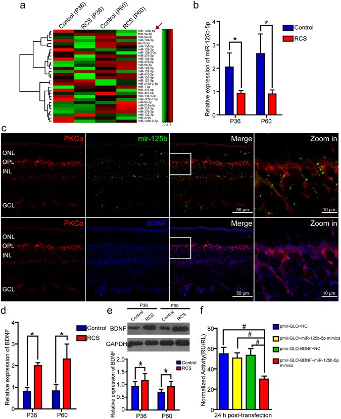
Figure 3

The expression of miR-125b-5p in RBCs and regulation of BDNF mRNA expression. (a) Heat map showing the relative expression of 30 synapse-relevant microRNAs in the retinae of the control and RCS rats at P36 and P60. The red arrow indicates where the relative expression of miR-125b-5p in the retinae of RCS rats decreased compared with the control retinae. (b) RT-qPCR data showing the relative expression of miR-125b-5p in the retinae of control and RCS rats at P36 and P60 (n = 3). (c) Staining for mir-125b, BDNF and PKCα in the retinae of P36 RCS rats. In situ hybridization with mir-125b probe (green) was followed by immunostaining with anti-PKCα (red) and anti-BDNF (blue) antibodies, as described in Methods. (d) RT-qPCR analysis of the mRNA expression of BDNF in the retinae of control and RCS rats at P36 and P60 (n = 3). (e) Western blot analysis of BDNF expression in the retinae of the control and RCS rats at P36 and P60 (n = 3). GAPDH was used as a loading control. For original blot images, please see Supplementary Fig. 11. (f) The normalized luciferase activity of pmirGLO (as a control) and pmirGLO-BDNF-transfected cells after negative control (NC) or miR-125b-5p mimic treatment (n = 3). ONL: outer nuclear layer; OPL: outer plexiform layer; INL: inner nuclear layer; GCL: ganglion cell layer. Bars show means; error-bars, SD; *p < 0.05; #p < 0.01.