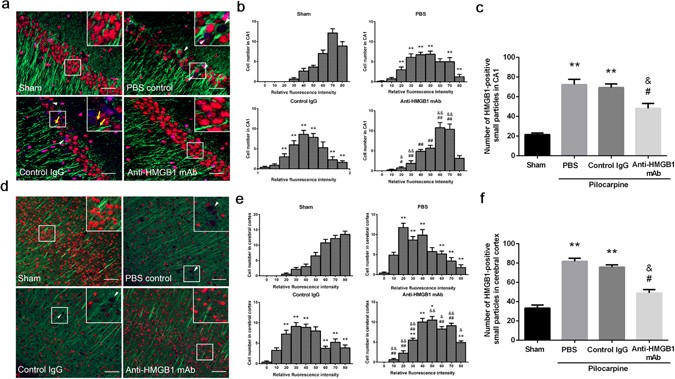
Figure 3

The translocation and release of HMGB1 in neurons in pilocarpine-induced acute status epilepticus. Anti-HMGB1 mAb, control IgG or PBS was administered to stage 5 epileptic mice, and the brains were fixed 4 h later. The CA1 hippocampal region (a) and cerebral cortex (b) were double-stained with anti-HMGB1 and anti-MAP2 antibodies, followed by Alexa Fluor 555-labeled and Alexa Fluor 488-labeled secondary antibodies, respectively. Scale bars equal 30 μm (a) and 50 μm (d), respectively. Arrowheads (white) indicate the neurons with marked decrease in HMGB1 fluorescence intensity in nuclei. Arrows (yellow) indicate the HMGB1-positive small particles released from nuclei (a). The fluorescent intensity of HMGB1 in nuclei was graded into 9 levels and the cell numbers with the indicated fluorescent levels were counted (b,e). The total number of HMGB1-positive small particles were also counted in each group (c,f). The results are shown as the means ± SEM of 8 mice. **p < 0.01 compared with the corresponding sham control. &p < 0.05, &&p < 0.01 compared with PBS control. #p < 0.05, ##p < 0.01 compared with the control IgG group (b,c,e,f).