Figure 3
From: An all-in-one, Tet-On 3G inducible PiggyBac system for human pluripotent stem cells and derivatives

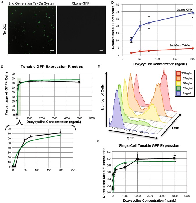
Characterization of XLone tunable expression pattern. (a) Fluorescence microscopy images showing background (without Dox exposure) GFP expression comparison between a 2nd generation Tet-On system and the XLone-GFP construct in 293TN cells. Scale bars are 100 µm. (b) Plot showing the mean fluorescence of 293TN cells exposed to lower Dox concentrations. The blue and red lines represent the XLone-GFP construct and 2nd generation Tet-On system respectively. Error bars show standard error of the mean (n = 18). Student t-test was used for statistical analysis for each Dox concentration comparing the 2nd Tet-On system and XLone system. (c) Tunable expression kinetics of the inducible plasmid system fit by the Michaelis-Menton equation with Km of 30.8 ng/mL and Vmax of 77.32%. (d) Flow cytometric analysis of tunable GFP expression. The plot shows changes in the number of cells expressing GFP with increasing doxycycline concentration over the 10–200 ng/mL dosing range. (e) Plot illustrating the normalized average corrected total fluorescence of single cells with exposure to varied doxycycline concentrations. The non-linear curve fit is based on Michaelis-Menten kinetics with a fitted Km of 51.2 ng/mL and Vmax of 0.92. The error bars shown represent the standard error of the mean.