Figure 4
From: Development of a Whole Organism Platform for Phenotype-Based Analysis of IGF1R-PI3K-Akt-Tor Action

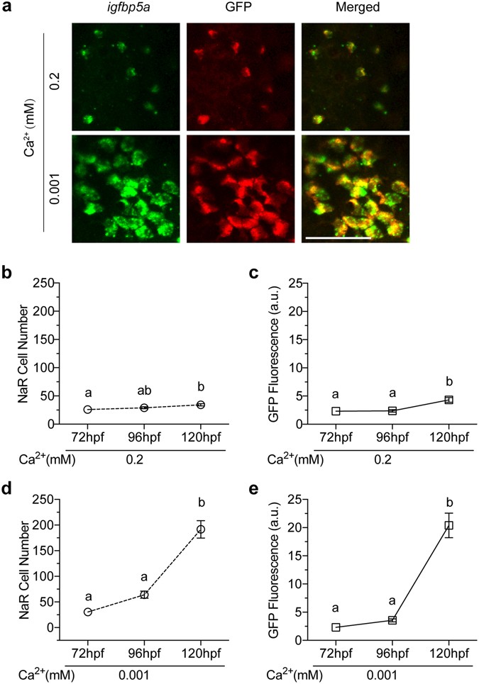
Tg(igfbp5a:GFP) fish faithfully recapitulates low [Ca2+] stress-induced NaR cell proliferation. (a) The GFP transgene is specifically expressed in NaR cells. Tg(igfbp5a:GFP) larvae (72 hpf) were transferred to embryo rearing solution containing the indicated [Ca2+]. 48 hours later, they were analyzed by in situ hybridization for igfbp5a mRNA expression (green, left panels) and GFP immunostaining (red, middle panel). Merged views are shown in the right panels. Scale bar = 50 μm. (b,c) Changes in NaR cell number (b) and GFP fluorescence intensity (c) under normal [Ca2+] at the indicated time points. Values shown are mean ± SEM. n = 7. Different letters indicate significant differences at p < 0.05. (d,e) Changes in NaR cell number (d) and GFP fluorescence intensity (e) under low [Ca2+] at the indicated time points. Values shown are mean ± SEM. n = 11. Different letters indicate significant differences at p < 0.05.