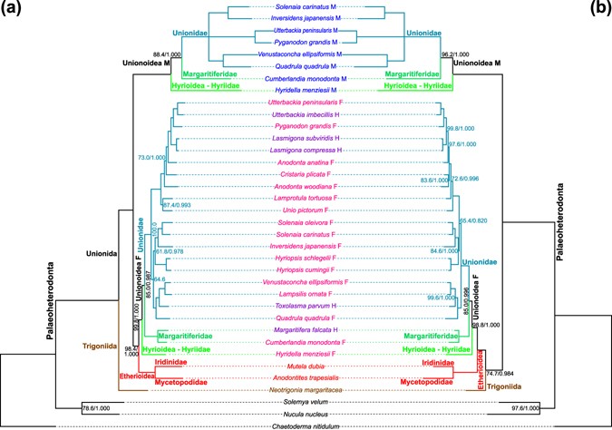
Figure 2
From: Evolution of sex-dependent mtDNA transmission in freshwater mussels (Bivalvia: Unionida)

Phylogeny of Palaeoheterodonta. Trees were constructed using (a) nucleotide sequence of 12 mtDNA-encoded genes and (b) the respective inferred protein sequences of species in Table 1. Only ML trees are shown: topology of BI trees was largely congruent; the few small differences are only described in the main text and below. Support values at a node are shown only if (1) they were not 100% bootstrap support on the ML tree and 1.0 for the posterior probability values on the BI tree, or (2) when a node was only present in the ML tree. Support values, when shown, are presented next to the node as ‘ML bootstrap value/BI posterior probability’. Species names in the middle column are coded with the following colours, according to taxonomy and/or mtDNA type: black, non-Palaeoheterodonta outgroups; brown, Trigoniida; red, Etherioidea; pink, F mtDNA of DUI species; blue, M mtDNA of a DUI species; violet, H mtDNA of a secondarily hermaphroditic unionid. Branches inside Palaeoheterodonta are coloured according to taxa: brown, Trigoniida; red, Etherioidea; bright green, Hyriidae (Hyrioidea); dark green, Margaritiferidae (Unionoidea); aqua blue, Unionidae (Unionoidea). (a): A dissimilarity in the ‘Unionoidea F’ clade between BI and ML trees resides in the different position of the branch comprising five species of the subfamily Gonideinae (i.e., H. cumingii, H. schlegelii, I. japanensis, S. carinatus, and S. oleivora; Table 1) relative to all other Unionidae F/H mtDNAs: in the ML tree here shown, this clade is sister to the cluster containing Ambleminae and Lampsilinae (see Table 1 for those species), while in the BI (not shown) it is sister to the clade containing the other ten F and H Unionidae mt genomes. Because of the positions in both ML and BI trees of L. tortuosa, A. woodiana and U. pictorum, subfamilies Gonideinae and Unioninae (Table 1) are not supported as being monophyletic. (b): Both ML and BI protein-based trees differ from the nucleotide-based one in the relative position of L. tortuosa, which branches differently inside the same cluster (compare the two trees in figure). Again, Gonideinae and Unioninae are not monophyletic (Table 1).