Figure 5
From: Labeling Extracellular Vesicles for Nanoscale Flow Cytometry

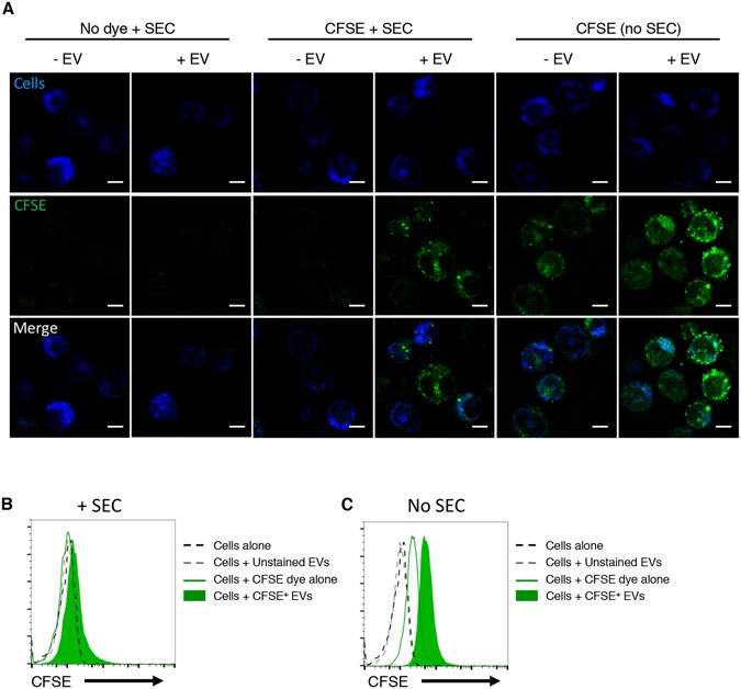
DC2.4 dendritic cells uptake CFSE-labeled EVs. (A) Confocal microscopy experiment showing that DC2.4 cells (in blue, stained with Cell Trace Far Red dye) uptake DC2.4 EVs labeled with CFSE (in green) following the staining and size exclusion chromatography method. After size exclusion chromatography, only cells incubated with CFSE labeled EVs are green. In the absence of size exclusion chromatography, cells are fluorescent regardless of the presence of EVs, indicating that unbound dye is the major contributor to the cell staining. Representative images of 5 analyzed fields are shown. All images were scaled in the same way. Scale bar = 5 µm. The experiment was repeated twice with similar results. (B) and (C) Fluorescence analysis by flow cytometry of cells shown in A, with (B) and without (C) size exclusion chromatography after EV labeling. The experiment was repeated three times, with similar results. EV, extracellular vesicle; SEC, size exclusion chromatography.