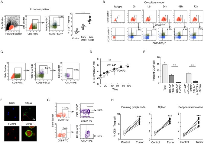
Figure 1

Prevalence of CD8+CD25+FOXP3+ Treg cell in breast tumor-microenvironment. (A) T Lymphocytes were isolated from peripheral circulations of breast cancer patients and were subjected to CD8/CD25/FOXP3 staining. Lymphocytes population was first gated to study the percentage of CD8+CD25+ cells which was further gated to observe percentage of CD25+FOXP3+ cells within it. Numbers in the box indicate respective percent cells (left panel). Percentage CD8+CD25+FOXP3+ T cells from different stages of breast cancer patients were depicted graphically (right panel). Data are representative as the mean ± SEM and are the cumulative results from twelve female breast cancer (early stage, n = 6; late stage, n = 6) patients and six healthy age/sex-matched individuals. (B) In our in vitro-generated tumor microenvironment, CD8+CD25+ cells were analyzed for their FOXP3-positivity at various time of co-culture with primary breast tumor cells. (C) CD8+CD25+ cells were gated to study their FOXP3-positivity, and the FOXP3+ cells were further assayed for their CTLA4-positivity. (D) In vitro developmental profiles of CD8+CD25+CTLA4+ and CD8+CD25+FOXP3+ T cells. (E) The graphical representation showed the percentages of CD8+/CD8+CTLA4+FOXP3− (exhausted T cell), CD8+CTLA4+FOXP3+ (CD8+ Treg) cells and CD8+CTLA4+ cells generated in FOXP3-shRNA transduced conditions. (F) The confocal microscopic data showed the CTLA4 and FOXP3-positivity in CD8+ T cell cultured in in vitro tumor microenvironment. (G) Flow cytometric representation showed CD8+CTLA4+PD1+ and CD8+CTLA4+CD127− cell populations within total lymphocytes developed in in vitro-generated tumor model and highlighted by outlined box. (H) The percentages of CD8+CD25+Foxp3+ Treg cells in different immune compartments of normal and breast tumor-bearing mice were represented graphically. Isotype-matched control antibodies were used for all flow cytometric experiments. Data are representative as the mean ±SEM and are the cumulative results of five independent experiments. *p < 0.05, **p < 0.01, ***p < 0.001.