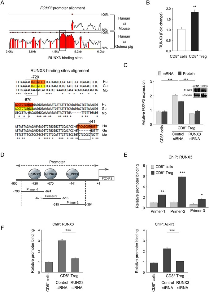
Figure 3

RUNX3 enhances promoter activity of FOXP3 in CD8+ Treg cells. (A) Multiple sequence alignment between human FOXP3, mouse Foxp3 and guinea-pig FoxP3 genome (human accession NC_000023.11; mouse accession NC_000086.7; guinea pig accession NT_176287.1) depicted the RUNX3-binding sites on FOXP3-promoter, and the region is conserved between human and guinea-pig (upper panel). rVista criteria that were applied require 90% similarity for at least 35 bp length. In the bottom, CLUSTALW alignment of human/mouse/guinea-pig FOXP3 genome depicted three conserved RUNX3-binding sequences at promoter region. The outlined area indicated RUNX3-binding sites. (B) The relative level of RUNX3 in control CD8+ cells and tumor-CD8+FOXP3+ Treg cells was determined by mean fluorescence intensity value in flow cytometry. (C) Relative FOXP3-mRNA and protein expressions in control CD8+ T cells and control-siRNA/RUNX3-siRNA transfected tumor-CD8+ Treg cells were analyzed by qPCR and flow cytometry respectively. Transfection efficiency was determined by Western blot (inset). (D) Schematic diagram representing different RUNX3-binding regions on FOXP3-promoter and the sequential order of the overlapping primer sets (primer-1: −798 bp to −674 bp; primer-2: −673 bp to −516 bp; primer-3: −515 bp to −394 bp) to analyze RUNX3 binding on FOXP3-promoter by ChIP assay. (E) Quantitative-PCR data depicted relative binding of RUNX3 on those three putative responsive elements in the FOPX3 promoter. (F) In control CD8+ T cells and control-siRNA/RUNX3-siRNA transfected tumor-CD8+ Treg cells, the relative binding of RUNX3 (left panel) and Ac-H3 (right panel) at −670 bp responsive element (primer-2) were analyzed by ChIP assay. Data are representative as the mean ± SEM and are the cumulative results of five independent experiments. *p < 0.05, **p < 0.01, ***p < 0.001.