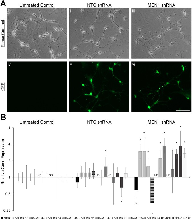
Figure 4

Menin mediates subunit-specific transcriptional regulation of nAChR α5. (A) Live cell phase contrast (i-iii) and GFP fluorescence (iv-vi) images of untreated control (i,iv), NTC shRNA (ii,v), and MEN1 shRNA (iii,vi) lentivirus transduced hippocampal cultures at DIV 7 (n = 18 images, 6 independent samples each, representative images). Scale bar, 100 μm. (B) Summary data, fold change gene expression in hippocampal cultures at DIV 7, relative to untreated control, determined by qPCR (n = 6, 2 independent experiments each, triplicate replicates). MEN1 knockdown reduces nAChR α5 expression. ND, qPCR signal not detected. *Statistical significance (pair wise fixed reallocation randomization test), P < 0.05–0.001. See also Table S3.