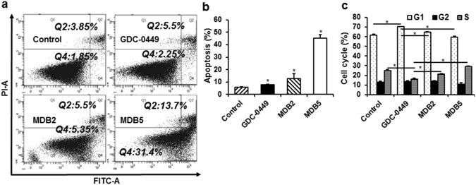
Figure 5

(a) Induction of apoptosis by MDB5 in MIA PaCa-2 cells. (b) Graphical representation of total percentage of apoptosis induced by GDC-0449 and MDB5 (Student t-test; *p < 0.05 vs. control). (c) Analysis of cell cycle arrest in MIA PaCa-2 cells. The graphical representation of percentage of cells in G0/G1, G2/M and S-phase of the cell cycle (Student t-test; *p < 0.05, n = 3).