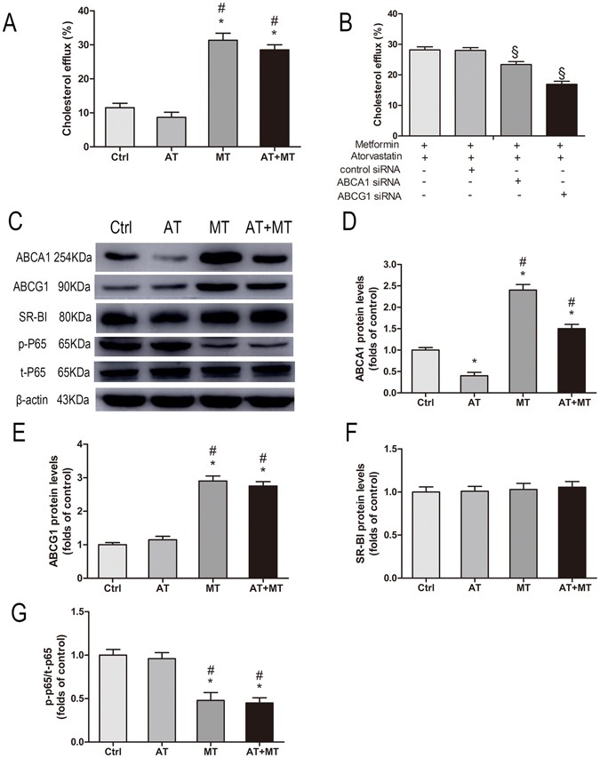
Figure 5

Co-treatment of metformin and atorvastatin promotes cholesterol efflux and expression of ABCA1 and ABCG1 in acLDL loaded THP-1 macrophages. After loading with acLDL (50 μg/mL) and 3H-cholesterol (0.5 μCi/mL) for 24 h, THP-1 macrophages were incubated with 5% apoB-depleted serum, metformin (5 mmol/L) and atorvastatin (10 μmol/L) for a further 24 h. Cholesterol efflux was expressed as the percentage of radioactivity in the medium relative to the total quantity of radioactivity detected in the cells and medium (A). Cells were transfected with control siRNA or siRNA-ABCA1/G1 and cholesterol efflux were measured (B). Examples of cholesterol trafficking regulators tested by Western blot (C). Relative protein levels of ABCA1 (D), ABCG1 (E), SR-BI (F), p-P65/t-P65 (G). Data are mean ± SD, n = 3 for each group. *P < 0.05, compared with Ctrl group; # P < 0.05, compared with AT group; § P < 0.05, compared with AT + MT + control siRNA group.