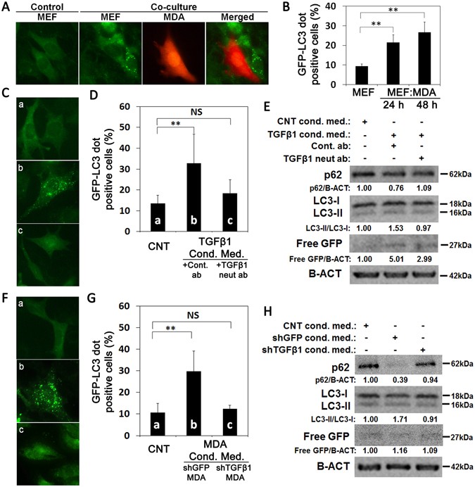
Figure 2

Effect of cancer cell co-culture with fibroblasts and conditioned media on fibroblast autophagy. (A) Co-culture of MDA-MB 231 cells (MDA) with GFP-LC3 MEFs (MEF) induced autophagy in MEFs. (B) MEFs that were co-cultured with MDA cells for 24 h or 48 h showed significantly higher autophagy levels compared to MEFs alone (mean ± SD of independent experiments, n = 3, **p < 0.01). (C and D) Effect of TGFβ1 neutralizing antibody (c, neut ab) or control antibody (b, cont. ab) on fibroblasts autophagy during incubation with TGFβ1 overexpressed HEK 293T cells conditioned media (cond. med.). pcDNA3 overexpressed HEK 293T cells conditioned medium was used as control (CNT) (a). The graph represents quantification of autophagy (GFP-LC3 dots) (mean ± SD of independent experiments, n = 4, NS: Non-significant, **p < 0.01). (E) Immunoblots of the autophagy analysis in MEFs. p62, SQSTM protein. LC3 protein, MAP1LC3. Free GFP, GFP generation from the cleavage of GFP-LC3 protein in the autolysosomes. B-ACT was used as loading control. p62/B-ACT, endogenous LC3-II/LC3-I and free GFP/B-ACT protein band densitometric analyses were performed using Image J. (F and G) Effect of conditioned media (cond. med.) from control shGFP (b) or shTGFβ1 (c) infected MDA cells on fibroblast autophagy. Conditioned medium from MEF was used as control (a). The graph represents quantification of autophagy (GFP-LC3 dots) (mean ± SD of independent experiments, n = 4, NS: Non-significant, **p < 0.01). (H) Immunoblot analysis of autophagy of cell extracts from MEFs that were grown in conditioned media from control shGFP or shTGFβ1 infected MDA cells. CNT, MEFs cultured in MEF conditioned medium.