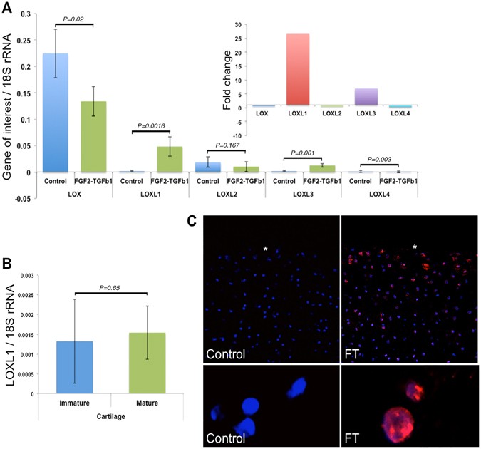
Figure 4

LOXL1 gene expression upregulation correlates with in vitro maturation of articular cartilage. Absolute gene expression values normalised to housekeeping gene 18S rRNA (in ng) for quantitative RT-PCR analysis of LOX isoform in control and in vitro growth factor-matured cartilage are shown (A). Relative values are also shown (inset). LOXL1 gene expression levels in freshly isolated immature and mature cartilage show no statistical difference (B). Rolling circle amplification in situ hybridisation shows LOXL1 gene transcription (red fluorescent labelling) is localised predominantly to the surface (white asterisk) of growth factor treated articular cartilage and is not detectable in untreated control cartilage where only nuclear counterstaining with DAPI is visible (C). The lower panel shows high magnification images of negative DAPI labelled nuclei and positively labelled (red) chondrocytes.