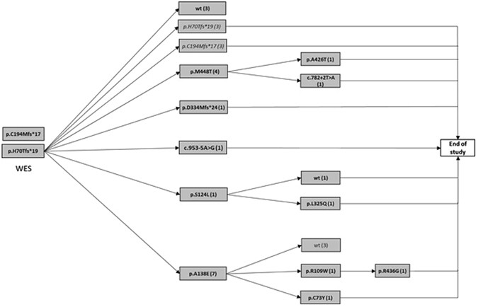
Figure 2

Summary of findings during cascade TMPRSS mutation screening by ISVS in a cohort of HI subjects. WES – whole exome sequencing; arrows – cycles of Real Time PCR screening; filled boxes - variants found by Sanger sequencing, (number of samples with each variant is given in parentheses); italics – variants observed at a previous stage.