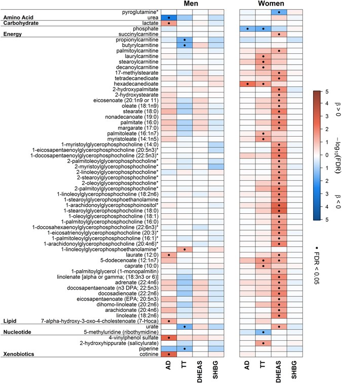
Figure 2

Heatmap of plasma metabolites, excluding steroids and unknown compounds, significantly associated in linear regression analyses with either androstenedione (AD), testosterone (TT), dehydroepiandrosterone sulfate (DHEAS) or sex hormone-binding globulin (SHBG) in men (left panel) and women (right panel), respectively. Orange shading denotes positive and blue shading inverse associations. Dots indicate significant associations by controlling the false discovery rate (FDR) at 5%. Metabolites were grouped according to physiological entities as denoted on the left. Corresponding estimates and FDR values from linear regression analyses can be found in Tables S1 and S2. *Metabolites were annotated based on fragmentation spectra.