Figure 6
From: A Benzothiazole Derivative (5g) Induces DNA Damage And Potent G2/M Arrest In Cancer Cells

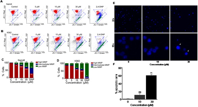
Investigating the mode of cell death induced by 5g in Nalm6 and K562 cells. (A) Dot plots representing 5g treated Nalm6 cells stained with JC-1 dye. Cells were treated with 5g (0, 5, 15 and 30 µM) for 48 h and MMP (Mitochondrial Membrane Potential) was measured following staining with JC-1 dye and FACS analysis. (B) Dot plots representing 5g treated K562 cells. (C,D) Bar diagram representing high, intermediate and low mitochondrial membrane potential upon 5g treatment in Nalm6 (C) and K562 (D) cells, respectively. Statistical significance was calculated using student t-test and significance was shown if the p-value was equal to or less than 0.05 (*0.05, **0.005, ***0.0005). (E) Representative microscopy images showing Hoechst stained Nalm6 cells treated with 5g (0, 10 and 30 µM for 48 h). Upper panel represents 20x magnified view of cells, whereas lower panel indicates 63x magnification. Characteristic condensed cells (apoptotic) following 5g (30 µM) treatment are marked by arrowhead. (F) Bar graph depicting percentage of apoptotic cells as assessed by Hoechst staining in Nalm6 cells upon 48 h of 5g treatment (0, 10 and 30 µM for 48 h). Each experiment was repeated a minimum of three times, and the bar graph was plotted as mean ± SEM (p value: *0.05, **0.005, ***0.0005).