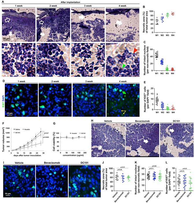
Figure 2

The tumor cells were not eliminated, even when their blood supply was entirely blocked. (A) The tumor samples were collected 1~4 weeks after implantation and stained with H&E. The open arrows indicate the coagulative necrosis, and the solid arrows indicate the liquefactive necrosis (shown as empty spaces, which were caused by the sectioning process). The white arrowheads indicate the membrane-barrier, the red arrowhead indicates the cell debris, and the green arrowhead indicates the cells with an intact nucleus. (B) The mean necrotic area of the samples was quantified using 10 slides (2 slides from each sample) per group. (C) The number of intact nuclei per non-necrotic field was counted using 20 randomly chosen fields (4 fields from each sample) per group. (D) The tumor samples were stained with Ki67 and DAPI. Note that the yellow arrows indicate the un-overlapped green/blue fluorescence, which were not considered active cells but only cell debris. (E) The number of Ki67+ cells (with an intact nucleus) per DAPI+ field was quantified in 20 randomly chosen fields. (F) Bevacizumab (10 mg/kg), DC101 (40 mg/kg), or vehicle (saline) was directly injected into the tumors with blood supply (the orthotopic tumor) or without blood supply (the encapsulated tumor). The tumor volume was measured every 3 days. (G) 4T1 cell viability was measured after the treatment of bevacizumab and DC101. (H–L) The encapsulated tumors were collected 2 weeks after drug injection and stained with H&E (H), or Ki67 (I). The mean necrotic area (J), the number of intact nuclei per non-necrotic field (K), and Ki67+ cells (L) of the samples was quantified as described above. The data are presented as scatter plots with means ± SD.