Figure 2
From: Circulating microRNA-214 and -126 as potential biomarkers for canine neoplastic disease

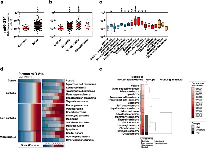
Circulating miR-214 profiles for canine tumours. Circulating miR-214 levels (−∆CT, relative to circulating miR-16 levels) were mainly increased in non-epithelial tumours, especially the sarcomas. (a) Swarm plot of circulating miR-214 levels comparing tumour and control. ***P < 0.001 (Mann-Whitney U test) (b) Swarm plot of circulating miR-214 levels comparing the groups of epithelial, non-epithelial, miscellaneous tumours, and controls. *P < 0.05, ***P < 0.001 (Steel’s Test) (c) Box plot of circulating miR-214 levels comparing the subcategories. *P < 0.05, **P < 0.01, ***P < 0.001 (Steel’s Test). (d) Heatmap overview of circulating miR-214 levels. (e) Hierarchical cluster analysis of circulating miR-214 levels. The representative values used were the medians of miR-214 levels. The dendrogram was illustrated by Ward’s method, and categorised into 3 groups based on the indicated threshold.