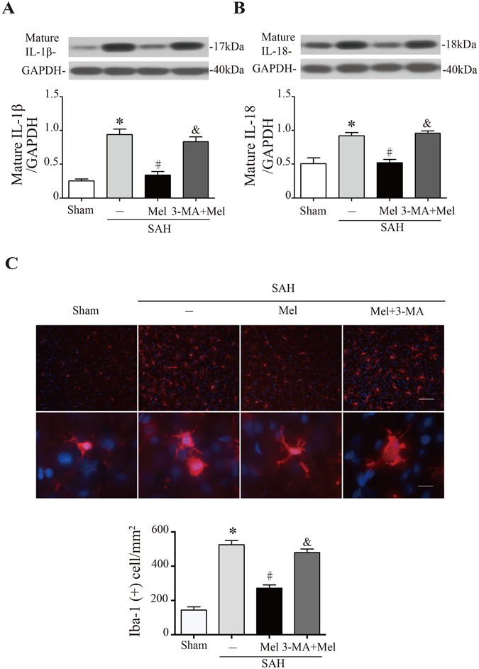
Figure 5

Melatonin treatment inhibits microglia activation and pro-inflammatory cytokine secretion. (A) The Western blot relative band density of IL-1β; n = 6 per group. (B) The Western blot relative band density of IL-18; n = 6 per group. The cropped bands had been run under the same experimental conditions. (C) Upper: representative micrographs showing microglial activation in the lesion area at 24 h after SAH, with immunofluorescence for Iba-1. Upper scale bar = 50 μm, lower scale bar = 10 μm. Lower: quantification of Iba-1-positive cells. *P < 0.05 versus sham group, #P < 0.05 versus SAH + vehicle group, and &P < 0.05 versus SAH + Mel group.