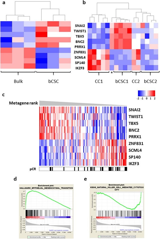
Figure 2

Transcription factor networks derived from breast cancer stem cells and its role in tumour tissues. Hierarchical clustering based in the expression of the TFs of the two modules: (a) - “bCSC/Bulk” dataset, (b) - “bCSC/CC” dataset, * refer to Biological Replicate 1 CC. (c) – NACT dataset showed an inverse coordinated expression of the TFs from the two networks and dataset are correlated to the complete disappearance of the tumour under treatment. When divided into two groups (58 vs 57 samples), there is a ratio of 3.57 of pCR in the group expressing less cancer stem cell TFs, p = 0.0008. “d” and “e” - GSEA datasets positively (“F), and negatively (“G”) correlated with high expression of the bCSC metagene composed of the 9 TFs in NACT dataset. (d) – Hallmark of Epithelial to Mesenchymal transition, (e) – KEEG Natural Killer Cell Mediated Cytotoxicity, evaluated by GSEA in a continuous way using Pearson metrics to rank the genes. p ≤ 0.05, FDR ≤ 0.01. bCSC = breast cancer stem cell, CC = cancer cell, pCR = Pathological Complete Response to Chemotherapy. Metagene Rank: Order of the samples as calculated by the expression of the TFs.